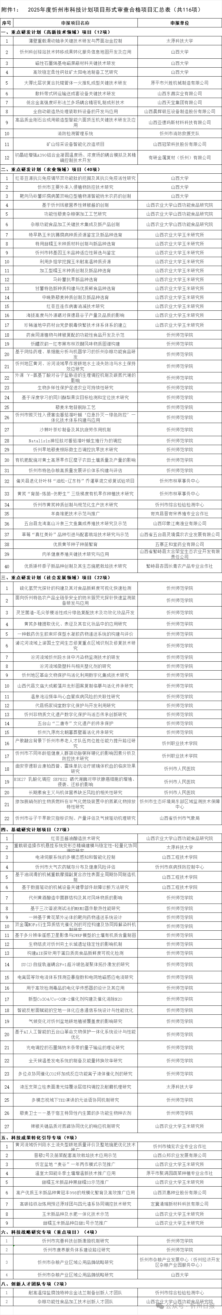
近日,忻州市科技局完成了2025年度市级科技计划项目的形式审查工作,结果显示,在申报的项目中,116项合格,55项不合格。

此次审查是根据《忻州市人民政府办公室关于印发忻州市科技计划项目管理办法的通知》《忻州市科学技术局关于印发<忻州市科技计划项目管理实施细则>及相关专项管理办法的通知》等文件精神进行的,市科技局对重点研发计划、基础研究计划、科技成果转化引导专项等多个类别的项目分别开展了审查。
忻州市科技局表示,此次形式审查结果将进行公示,公示期为7个工作日,从2025年9月5日至2025年9月11日。任何单位或个人如有异议,可提供书面异议材料和必要的证明。以个人名义提出异议的,须写明本人真实姓名、工作单位、联系电话和详细地址,并亲笔签名;以单位名义提出异议的,须写明单位名称、联系人、联系电话和详细地址,由单位法定代表人签字并加盖本单位公章。匿名异议材料将不予受理。
此外,针对不同类别的项目,忻州市科技局还公布了相应的联系方式。重点研发计划高新技术领域可联系高新技术与交流合作科的卢建华,电话为0350-3399650/13835067605;重点研发计划农业领域、社会发展领域可联系农村与社会发展科的高利军,电话为0350-3399648/13603502858;基础研究计划、科技成果转化引导专项可联系基础研究与成果转化科的李振庭,电话为0350-3399646/18035013358;科技战略研究专项、创新人才团队专项可联系战略规划与政策法规科的郭建琴,电话为0350-3399649/13099035575。
近年来,忻州市不断加强科技创新工作,此次科技计划项目形式审查结果的公示,也将进一步推动该市科技项目的规范管理和高质量发展。例如,忻州市此前公布的2025年高新技术企业培育库入库企业名单,就为全市科技创新和经济高质量发展注入了新动能 。而此次科技计划项目的审查,也将有助于筛选出更具创新性和可行性的项目,为忻州市的科技进步和经济发展提供有力支撑。

